ENVX1002 Statistics in Life and Environmental Sciences
The University of Sydney
Mar 2026
\[ Y_i = \beta_0 + \beta_1 x_i + \epsilon_i \]
Ideal for predicting a continuous response variable from a single predictor variable: “How does \(y\) change as \(x\) changes, when the relationship is linear?”
\[ Y_i = \beta_0 + \beta_1 x_{1i} + \beta_2 x_{2i} + ... + \beta_k x_{ki} + \epsilon_i \]
“How does \(y\) change as \(x_1\), \(x_2\), …, \(x_k\) change?”
\[ Y_i = f(x_i, \beta) + \epsilon_i \]
where \(f(x_i, \beta)\) is a nonlinear function of the parameters \(\beta\): “How do we model a change in \(y\) with \(x\) when the relationship is nonlinear?”

Carl Friedrich Gauss (1777-1855) and Isaac Newton (1642-1726) Gauss-Newton approach to nonlinear regression is most commonly used
Linear relationships are simple to interpret since the rate of change is constant.
“As one changes, the other changes at a constant rate.”
Nonlinear relationships often involve exponential, logarithmic, or power functions.
“As one changes, the other changes at a rate that is not proportional to the change in the other.
Often, a nonlinear relationship may be transformed into a linear relationship by applying a transformation to the response variable or the predictor variable(s).
In a relationship where \(y\) is a function of \(x^a\), as \(x\) increases, \(y\) increases nonlinearly at a rate that depends on the value of \(x\) and \(a\) (\(\frac{dy}{dx} = ax^{a-1}\)).
Interpretation:
| Exponents | Logarithms | |
|---|---|---|
| Definition | If \(a^n = b\), \(a\) is the base, \(n\) is the exponent, and \(b\) is the result. | If \(\log_a b = n\), \(a\) is the base, \(b\) is the result, and \(n\) is the logarithm (or the exponent in the equivalent exponential form). |
| Example | \(2^3 = 8\) | \(\log_2 8 = 3\) |
| Interpretation | \(2\) raised to the power of \(3\) equals \(8\). | The power to which you must raise \(2\) to get \(8\) is \(3\). |
| Inverse | The logarithm is the inverse operation of exponentiation. | The exponentiation is the inverse operation of logarithm. |
| Properties | \((a^n)^m = a^{n \cdot m}\), \(a^n \cdot a^m = a^{n+m}\), \(\frac{a^n}{a^m} = a^{n-m}\) | \(\log_a(b \cdot c) = \log_a b + \log_a c\), \(\log_a\left(\frac{b}{c}\right) = \log_a b - \log_a c\), \(\log_a(b^n) = n \cdot \log_a b\) |
Note
For your understanding, not examinable.
\(f(x_i, \beta)\)
Response variable decreases and approaches limit as predictor variable increases.
\[ y = a \cdot e^{-bx} \]
Examples: radioactive decay, population decline, chemical reactions.
Response variable increases and approaches a limit as the predictor variable increases.
\[ y = a + b(1 - e^{-cx}) \]
Examples: population growth, enzyme kinetics.
An S-shaped relationship, where the response variable is at first exponential, then asymptotic.
\[ y = c + \frac{d-c}{1+e^{-b(x-a)}} \]
set.seed(450)
# Simulate data:
logistic <- tibble(predictor = seq(0, 10, by = 0.2),
response = 10 + abs(300 * (1 / (1 + exp(-0.8 * (predictor - 5)))) + rnorm(length(predictor), mean = 0, sd = 10)))
ggplot(data = logistic, aes(x = predictor, y = response)) +
geom_point() +
labs(x = "Predictor", y = "Response")Examples: growth of bacteria, disease spread, species growth.
Response variable changes in a variety of ways as the predictor variable changes. Also known as ‘curvilinear’.
\[ y = a + bx + cx^2 + dx^3 + ... \]
# Set seed for reproducibility
set.seed(529)
# Simulate data:
curvilinear <- tibble(predictor = seq(0, 30, length.out = 50),
response = 50 * (1 - (predictor - 15)^2 / 225) + rnorm(length(predictor), mean = 0, sd = 5))
ggplot(data = curvilinear, aes(x = predictor, y = response)) +
geom_point() +
labs(x = "Predictor", y = "Response")Examples: food intake, drug dosage, exercise.
How far can we go?
nls() function to fit the following nonlinear models:
A special case of multiple linear regression used to model nonlinear relationships.
\[ Y_i = \beta_0 + \beta_1 x_i + \beta_2 x_i^2 + ... + \beta_k x_i^k + \epsilon_i \]
where \(k\) is the degree of the polynomial.
lm().Using the asymptotic data
See Slide 11 for the relationship and mathematical expression.
\[ Y_i = \beta_0 + \beta_1 x_i + \epsilon_i \]
poly(degree = 2))\[ Y_i = \beta_0 + \beta_1 x_i + \beta_2 x_i^2 + \epsilon_i \]
poly(degree = 3))\[ Y_i = \beta_0 + \beta_1 x_i + \beta_2 x_i^2 + \beta_3 x_i^3 + \epsilon_i \]
poly(degree = 10))\[ Y_i = \beta_0 + \beta_1 x_i + \beta_2 x_i^2 + ... + \beta_10 x_i^{10} + \epsilon_i \]
| Model | R2 |
|---|---|
| Linear | 0.570 |
| Poly2 | 0.820 |
| Poly3 | 0.872 |
| Poly10 | 0.862 |
Note
We use adjusted R2 for polynomials - extra terms, extra complexity, so extra penalty.
Call:
lm(formula = response ~ poly(predictor, 10), data = asymptotic)
Residuals:
Min 1Q Median 3Q Max
-17.1659 -8.6908 -0.0494 8.8003 16.4012
Coefficients:
Estimate Std. Error t value Pr(>|t|)
(Intercept) 79.818 1.552 51.426 < 2e-16 ***
poly(predictor, 10)1 159.368 11.084 14.378 < 2e-16 ***
poly(predictor, 10)2 -106.939 11.084 -9.648 5.37e-12 ***
poly(predictor, 10)3 48.570 11.084 4.382 8.28e-05 ***
poly(predictor, 10)4 -19.411 11.084 -1.751 0.0876 .
poly(predictor, 10)5 1.193 11.084 0.108 0.9148
poly(predictor, 10)6 -2.769 11.084 -0.250 0.8040
poly(predictor, 10)7 -1.343 11.084 -0.121 0.9042
poly(predictor, 10)8 -4.009 11.084 -0.362 0.7195
poly(predictor, 10)9 -2.851 11.084 -0.257 0.7984
poly(predictor, 10)10 5.769 11.084 0.520 0.6056
---
Signif. codes: 0 '***' 0.001 '**' 0.01 '*' 0.05 '.' 0.1 ' ' 1
Residual standard error: 11.08 on 40 degrees of freedom
Multiple R-squared: 0.8897, Adjusted R-squared: 0.8621
F-statistic: 32.26 on 10 and 40 DF, p-value: 4.846e-16
lm().If you have some understanding of the underlying relationship (e.g. mechanistic process) between the variables, you can fit a nonlinear model.
\[ Y_i = f(x_i, \beta) + \epsilon_i \]
where \(f(x_i, \beta)\) is a nonlinear function of the parameters \(\beta\).
Like the linear model, the nonlinear model assumes INE:
Basically:
\[ \epsilon_i \sim N(0, \sigma^2) \]
Like all other models we have seen, we focus on the residuals to assess the model fit, since the residuals are the only part of the model that is random.

Source: Wikipedia
Use nls() function in R.
formula: a formula object, response variable ~ predictor variable(s).data: a data frame containing the variables in the model (response, predictor).start: a named list of starting values for the parameters in the model.Self-starting functions: SSexpf(), SSasymp(), SSlogis(), etc.
nls().nls()\(y=y_0e^{kx}\)
where
\(k\) can be estimated with the equation \(slope = k = \frac{log_e y_{max} - log_e y_{min}}{x_{max} - x_{min}}\), but usually a value of 1 is a good starting point.
set.seed(123)
growth <- tibble(
predictor = seq(0,10, by = 0.2),
response = abs(exp(0.5*predictor) + rnorm(length(predictor), mean = 1, sd = 5)))
ggplot(data = growth, aes(x = predictor, y = response)) +
geom_point() +
geom_hline(yintercept = 0, linetype = "dashed") +
labs(x = "Predictor", y = "Response")Based on the plot, we can estimate \(y_0 ~ 0\) and \(k = 1\). Because of the equation, \(y=y_0e^{kx}\), \(y_0\) cannot be 0!
Formula: response ~ y0 * exp(k * predictor)
Parameters:
Estimate Std. Error t value Pr(>|t|)
y0 1.1694 0.1291 9.059 4.82e-12 ***
k 0.4847 0.0121 40.057 < 2e-16 ***
---
Signif. codes: 0 '***' 0.001 '**' 0.01 '*' 0.05 '.' 0.1 ' ' 1
Residual standard error: 4.409 on 49 degrees of freedom
Number of iterations to convergence: 8
Achieved convergence tolerance: 1.192e-06
\[ y = 1.17 \cdot e^{-0.484x} \] The R-squared value is not reported for nonlinear models as the sum of squares is not partitioned into explained and unexplained components. You can use the residual standard error and plots instead to compare between models.
What if we don’t estimate our parameters very well? R will either give an error or get there eventually.
Note the parameters and residual standard error are the same as the previous slide - but the Number of iterations to convergence is higher.
Formula: response ~ y0 * exp(k * predictor)
Parameters:
Estimate Std. Error t value Pr(>|t|)
y0 1.1694 0.1291 9.059 4.82e-12 ***
k 0.4847 0.0121 40.057 < 2e-16 ***
---
Signif. codes: 0 '***' 0.001 '**' 0.01 '*' 0.05 '.' 0.1 ' ' 1
Residual standard error: 4.409 on 49 degrees of freedom
Number of iterations to convergence: 28
Achieved convergence tolerance: 2.003e-06
Tip
If an error pops up, try different starting values - the rate of change is most likely the problem.
SSexpf()SSexpf() is from the nlraa package.
Formula: response ~ SSexpf(predictor, y0, k)
Parameters:
Estimate Std. Error t value Pr(>|t|)
y0 1.65486 0.04699 35.22 < 2e-16 ***
k -0.06527 0.00590 -11.06 6.33e-15 ***
---
Signif. codes: 0 '***' 0.001 '**' 0.01 '*' 0.05 '.' 0.1 ' ' 1
Residual standard error: 0.1471 on 49 degrees of freedom
Number of iterations to convergence: 5
Achieved convergence tolerance: 1.048e-06
SSasymp() (base R) uses:\[ y = Asym + (R_0-Asym) \cdot e^{-e^{lrc} \cdot x} \]
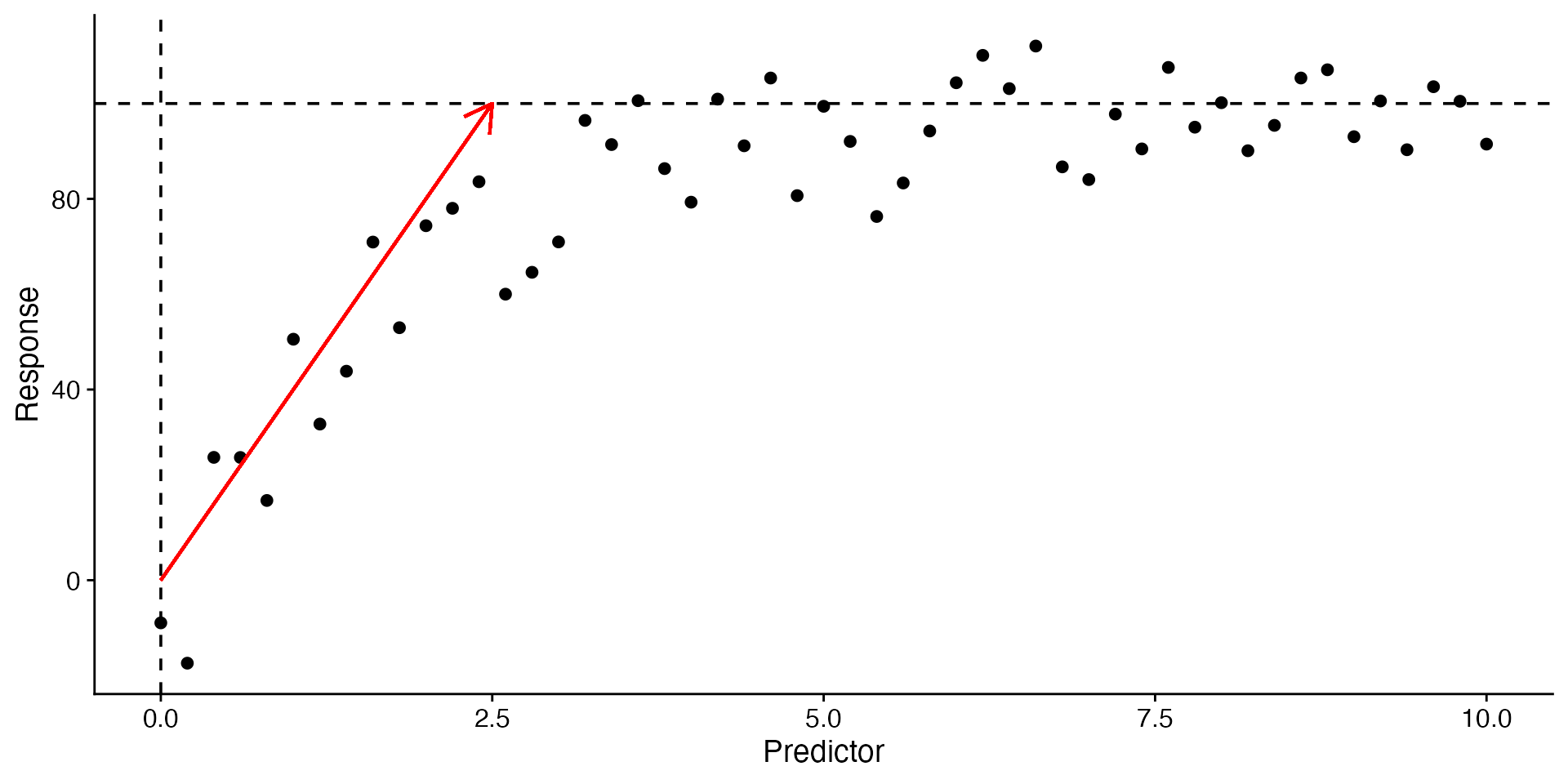
ggplot(data = asymptotic, aes(x = predictor, y = response)) +
geom_point() +
geom_hline(yintercept = 100, linetype = "dashed") +
geom_vline(xintercept = 0, linetype = "dashed") +
## plot the rate
geom_segment(aes(x = 0, y = 0, xend = 2.5, yend = 100),
arrow = arrow(length = unit(0.5, "cm")),
color = "red") +
labs(x = "Predictor", y = "Response")
Some plausible estimates – \(R_0 = 0\), \(Asym = 100\), \(lrc = 0.8\).
Formula: response ~ SSasymp(predictor, Asym, R0, lrc)
Parameters:
Estimate Std. Error t value Pr(>|t|)
Asym 98.5204 2.2852 43.113 < 2e-16 ***
R0 -14.5176 6.6416 -2.186 0.03374 *
lrc -0.4626 0.1134 -4.079 0.00017 ***
---
Signif. codes: 0 '***' 0.001 '**' 0.01 '*' 0.05 '.' 0.1 ' ' 1
Residual standard error: 10.21 on 48 degrees of freedom
Number of iterations to convergence: 0
Achieved convergence tolerance: 3.341e-07
\[ y = 98.5 + (-14.5-98.5) \cdot e^{-e^{-0.463} \cdot x} \] # Example: fitting a logistic model
There are multiple equations for logistic models, but they all have an ‘S’ or sigmoid shape. The equation that SSlogis() (base R) assumes \(y\) is positive and uses:
\[ y = \frac{Asym}{1+e^{\frac{xmid-x}{scal}}} \] where
ggplot(data = logistic, aes(x = predictor, y = response)) +
geom_point() +
labs(x = "Predictor", y = "Response") +
geom_hline(yintercept = 300, linetype = "dashed") +
geom_vline(xintercept = 5, linetype = "dashed") +
# label the lines above
annotate("text", x = 0, y = 300, label = "Asym", size = 8, vjust = 1.5) +
annotate("text", x = 5, y = 100, label = "xmid", size = 8, hjust = -1) +
## plot the rate
geom_segment(aes(x = 2.5, y = 60, xend = 6, yend = 250),
arrow = arrow(length = unit(0.5, "cm")),
color = "red") +
# label the rate
annotate("text", x = 4, y = 180, label = "scal", size = 8, colour = "red", hjust = -1)Some starting values would be \(Asym = 300\), \(xmid = 5\), \(scal = 1\).
Estimating the parameters or using the self-starting function SSlogis() gives a near-identical result.
SSlogis() guessed the parameters on the first try.
Formula: response ~ SSlogis(predictor, Asym, xmid, scal)
Parameters:
Estimate Std. Error t value Pr(>|t|)
Asym 310.64727 4.62579 67.16 <2e-16 ***
xmid 4.92715 0.07142 68.99 <2e-16 ***
scal 1.34877 0.05418 24.90 <2e-16 ***
---
Signif. codes: 0 '***' 0.001 '**' 0.01 '*' 0.05 '.' 0.1 ' ' 1
Residual standard error: 10.22 on 48 degrees of freedom
Number of iterations to convergence: 1
Achieved convergence tolerance: 6.632e-07
\[ y = \frac{310}{1+e^{\frac{4.93-x}{1.35}}} \]
Note: this is non-examinable content but might be useful for your project.
library(tidyr)
# Create a new data frame with predictor values and model predictions
predictions <- data.frame(
predictor = asymptotic$predictor,
Linear = predict(lin_fit),
Poly_2 = predict(poly2_fit),
Poly_3 = predict(poly3_fit),
Poly_10 = predict(poly10_fit)
)
# Reshape the data to long format
predictions_long <- predictions %>%
pivot_longer(cols = -predictor, names_to = "Model", values_to = "response")
# Plot the data
ggplot(predictions_long, aes(x = predictor, y = response, color = Model)) +
geom_point(data = asymptotic, aes(x = predictor, y = response), inherit.aes = FALSE) +
geom_line(linewidth = 1) +
labs(x = "Predictor", y = "Response") +
scale_color_brewer(palette = "Spectral") We can use prediction quality metrics to compare the fits.
deviance(mod)), root mean squared error (RMSE) and mean absolute error (MAE).
Use the broom package to extract the AIC and BIC values from the model fits.
# A tibble: 4 × 3
model AIC BIC
<chr> <dbl> <dbl>
1 linear 453. 459.
2 poly2 409. 416.
3 poly3 392. 402.
4 poly10 402. 425.
predictions <- data.frame(
observed = asymptotic$response,
Linear = predict(lin_fit),
Poly_2 = predict(poly2_fit),
Poly_3 = predict(poly3_fit),
Poly_10 = predict(poly10_fit)
)
errors <- predictions %>%
pivot_longer(cols = -observed, names_to = "Model", values_to = "Predicted") %>%
group_by(Model) %>%
summarise(
RMSE = sqrt(mean((observed - Predicted)^2)),
MAE = mean(abs(observed - Predicted))
)
knitr::kable(errors, digits=2, caption = "Comparison of RMSE and MAE for different models")| Model | RMSE | MAE |
|---|---|---|
| Linear | 19.38 | 15.17 |
| Poly_10 | 9.82 | 8.57 |
| Poly_2 | 12.30 | 9.88 |
| Poly_3 | 10.25 | 8.83 |
Note
Both the RMSE and MAE measure error on the same scale as the response variable. e.g. if the response variable is in kg, the error will be in kg.

This presentation is based on the SOLES Quarto reveal.js template and is licensed under a Creative Commons Attribution 4.0 International License.